AOZ Logo
Für Klient*innen
Für Fachpersonen
Aktiv werden
Die AOZ
Suche
Kurse und Angebote
Medios
AOZ-Shop
Jobs und Karriere
Startseite
Die AOZ
Organisation
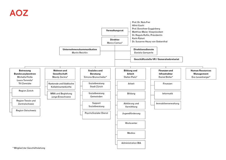
Organigramm
Organigramm
Hier finden Sie das Organigramm der AOZ in deutscher und italienischer Sprache.
Dokumente und Links
AOZ-Organigramm deutsch
AOZ-Organigramm italienisch
Nicht gefunden, was Sie suchen?